首页>
苹果肌“坍塌”真相:睿合医药菲林普利M型,唤醒软组织逆龄重生! 2026-01-22 16:54:12  来源:实况网


大家是否发现,曾经的“少女感”苹果肌,如今正悄然下移、变得扁平甚至凹陷?即便尝试了填充,效果也总不尽如人意——要么显得僵硬“馒化”,要么维持不久再度松弛。这背后其实有一个被忽略的真相:苹果肌的衰老,远不止表面容量的缺失,更深层的问题在于支撑着我们面部轮廓的“软组织”本身老化了。

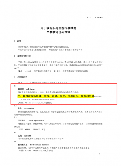
那么软组织是什么呢?《用于软组织再生医疗器械的生物学评价与试验》对“软组织”作出了明确定义:“相对骨骼等硬组织而言,连接、支撑或包围身体其他结构和器官的组织。注:软组织包括肌腱、韧带、筋、皮肤,纤维组织,脂肪和肌膜(即结缔组织)以及肌肉,神经和血管(不是结缔组织)等,一旦松弛、失去弹性,就像一栋房子的地基和框架开始松动,单纯在外墙堆砌材料(即传统填充)效果有限且难以持久。今天,介绍给广大求美者睿合医药旗下的菲林普利系列产品中的M型,正是一款致力于从根源修复软组织、从而实现苹果肌自然饱满与长效提升的再生型产品。

菲林普利是一款获得中国NMPA三类医疗器械认证的产品,其核心成分是100%纯化的多孔羟基磷灰石微球。羟基磷灰石作为与人体同源的无机材料,因此生物相容性较高,安全可靠。菲林普利M型的核心定位正是“中层软组织的丰盈”,精准对应苹果肌区域所需解决的容量补充与腔隙收紧问题。它不仅仅是一种填充剂,更是一个能启动你自身胶原新生的“再生引擎”。

它的工作原理充满了智慧。当它被注射到苹果肌区域时,首先会感受到立竿见影的效果:乳白色的凝胶即刻补充了流失的体积,让扁平凹陷的部位重新变得饱满,并且因其独特的乳白色质地,不会产生透光的“丁达尔效应”,外观非常自然。但这仅仅是开始。产品中无数细小的多孔微球,就像一座座投入软组织中的“微型蜂巢”,它们拥有超强的细胞吸附能力,能主动吸引你自身负责生产胶原蛋白的“工人细胞”——成纤维细胞——迁移过来,并爬进微球的孔隙中安家落户。

这便启动了至关重要的修复与再生过程。这些被激活的细胞开始高效工作,源源不断地新生出大量属于自身的Ⅰ型和Ⅲ型胶原蛋白。这些新生的胶原,就像无数崭新的、强韧的“绳索”和“弹簧”,它们会重新编织并收紧已经变得松弛、扩大的软组织间隙,从内部将苹果肌的支撑网络变得紧密而结实。这正是菲林普利M型修复软组织优势的核心体现:它不仅补充了“东西”,更修复了能兜住“东西”的“网兜”本身。与此同时,微球在体内会缓慢释放出钙离子,这种环境有助于修复皮肤屏障,提升肌肤自身的保湿力和健康度,让苹果肌在饱满的同时,焕发出自然光泽。

这些微球最终会完全降解为钙离子和磷酸根离子,被身体自然吸收代谢,无残留。而它所构建的效果,绝大部分都由自身新生的胶原蛋白和组织所实现。因此,苹果肌的提升是“自己长出来”的,触感柔软真实,做任何表情都灵动自然,彻底避免了“假面感”或“馒化脸”的尴尬。这种由内而外的再生机制,带来了超乎寻常的持久性,效果能够长期维持,实现长达多年的抗衰收益。

选择菲林普利M型来提升苹果肌,是一次理念的升级。它告别了单纯的物理填充思维,转而采用再生的医学逻辑,直击软组织衰老的根本。它提供的,不仅是一次的容量补充,更是一次对肌肤自身修复能力的深度唤醒与赋能。当苹果肌的饱满源自于自身胶原的蓬勃新生,那份年轻与活力,才会如此真实、稳固而自然。这或许就是我们追寻的,更高阶的抗衰答案:不是被动地填补时间留下的沟壑,而是主动地重启肌肤内在的年轻程序,让微笑时的光彩,由内而外,自然绽放。


关键词:

相关阅读:
热点
图片